We had so much fun at Keep Austin Agile this week! We hosted Agile City Limits with a special guest-star appearance from Mathew McCut-out. Some might say it was alright alright alright...

At Agile Velocity, we focus on business outcomes over practices. From our experience, transformations are most successful when aligned around a compelling purpose for change tied to what business outcome(s) you want to achieve by implementing Agile. The Path to Agility® approach has identified 9 Business Outcomes organizations are often after when embarking on an Agile journey.
9 Business Outcomes of an Agile Transformation:
Employee Engagement Employees are more satisfied in their work, willing to go the extra mile, passionate about the purpose of their jobs, and committed to the organization.Customer Satisfaction Customers are satisfied with the experience, benefits, and outcomes when using your product or service.Quality The product or service meets the expectations of the market for usability, reliability, etc.Speed The time it takes to deliver an idea into the market.Predictability Teams maintain a predictable cadence of delivery enabling the business to make informed business decisions.Innovation New ideas, creative thoughts, or novel imaginations provide better solutions to meet new requirements, unarticulated needs, or known market needs.Market Responsiveness The ability of the organization to pivot quickly to respond to ever-changing market demands.Productivity Increase the business value realized while maintaining or reducing costs.Continuous Improvement The ability of the organization to relentlessly pursue optimizations in all aspects of business functions.
At the event, we asked attendees to "Choose their Headliner" aka select their driving business outcome, here are the results:

The top business outcome selected by Keep Austin Agile attendees was Customer Satisfaction. Customer Satisfaction is often a focus for many organizations because is earned, never given. When customers are satisfied, or better yet, love your product/service, it means your organization is solving real problems for them. It means you're always looking for better ways to engage with your customer and understand their needs. The bi-product is the ability to provide your organization with clarity and focus. It means you're saying 'no' to more of the distracting things so you can say 'yes' to the right things.
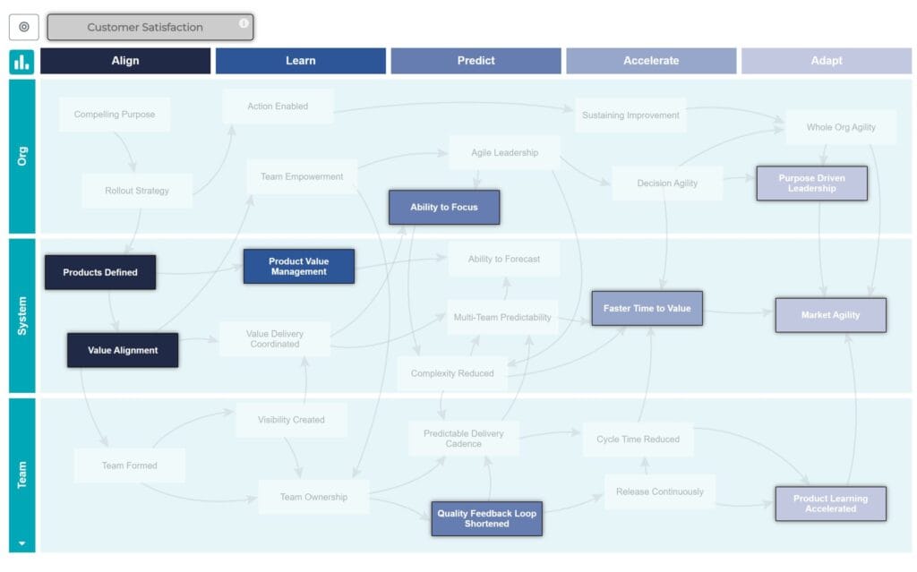
The Path to Agility map highlights key Agile Outcomes your organization should focus on for each of the 9 business outcomes. For Customer Satisfaction, these Agile outcomes are highlighted in the image below.

By leveraging the Path to Agility approach, we align your entire transformation around what you are trying to achieve, making sure you focus on what is important. You can learn more about our approach to transformations, here.
What is your driving business outcome and why? Comment below.



